杭州银行被罚645.5万,涉及违反多项外汇管理规定
2024/12/04 | 作者 实习生 李霂雪
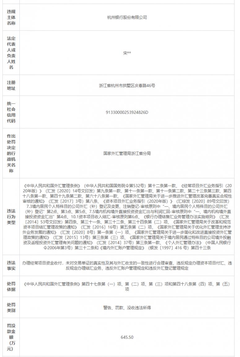
近期,国家外汇管理局浙江省分局发布行政处罚公告。公告称,杭州银行股份有限公司(以下简称“杭州银行”)因外汇业务违反相关规定,被罚款645.5万元。
具体违法事实包括:办理经常项目资金收付,未对交易单证的真实性及其与外汇收支的一致性进行合理审查、违反规定办理资本项目付汇、违反规定办理结汇业务、违反外汇账户管理规定和违反外汇登记管理规定。
据杭州银行官网信息,杭州银行成立于1996年9月,目前,全行拥有200余家分支机构,网点覆盖长三角、珠三角、环渤海湾等发达经济圈。2016年10月27日,首次公开发行A股在上海证券交易所成功上市。
截至2024年三季度末,杭州银行总资产20,177.81亿元,较上年末增长9.58%;实现营业收入284.94亿元,较上年同期增长3.87%;实现归属于公司股东净利润138.70亿元,较上年同期增长18.63%。
资产质量方面,公司不良贷款率0.76%,与上年末持平;不良贷款拨备覆盖率543.25%,较上年末下降18.17个百分点。